繁體
联系我们
无障碍阅读
长者助手
网站地图
湛江市霞山区人民政府
首页
政务公开
政务服务
互动交流
走进霞山
首页
>
政府信息公开
>
湛江市霞山区人力资源和社会保障局
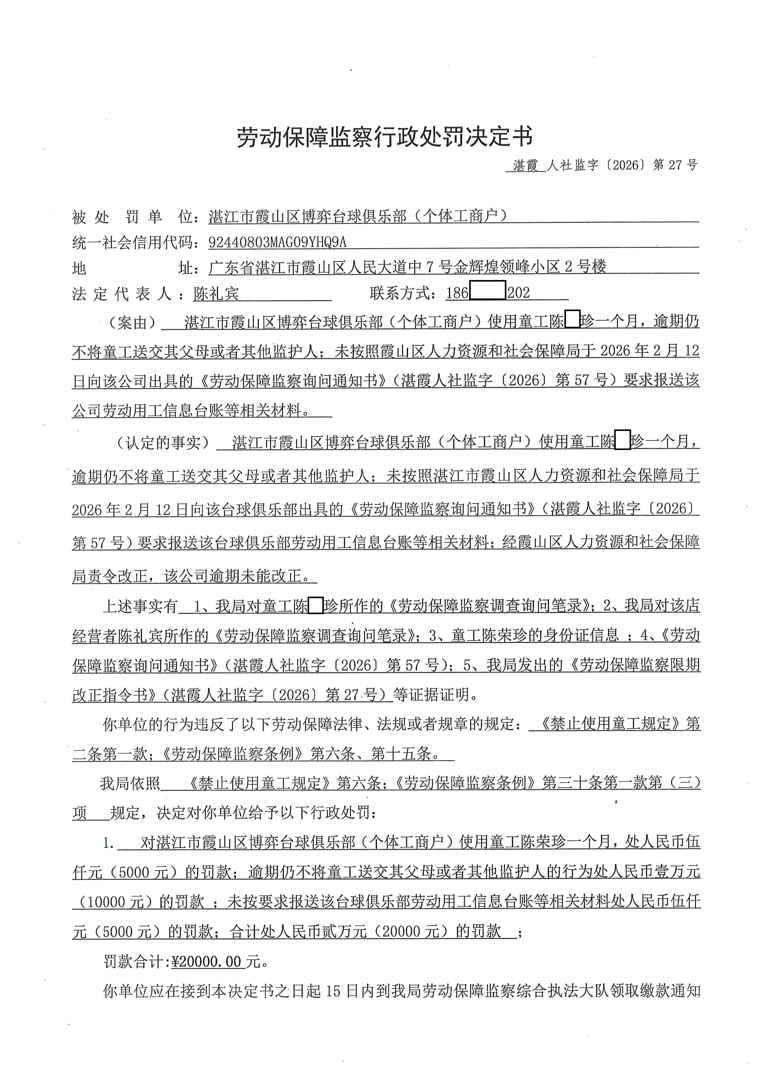
劳动保障监察行政处罚决定书(湛霞人社监字〔2026〕第27号)
发布时间 : 2026-03-18 18:00
来源 : 湛江市霞山区人力资源和社会保障局
附件:
分享到: