繁體
联系我们
无障碍阅读
长者助手
网站地图
湛江市霞山区人民政府
首页
政务公开
政务服务
互动交流
走进霞山
首页
>
重点领域信息公开专栏
>
乡村振兴信息公开
>
乡村振兴工作动态
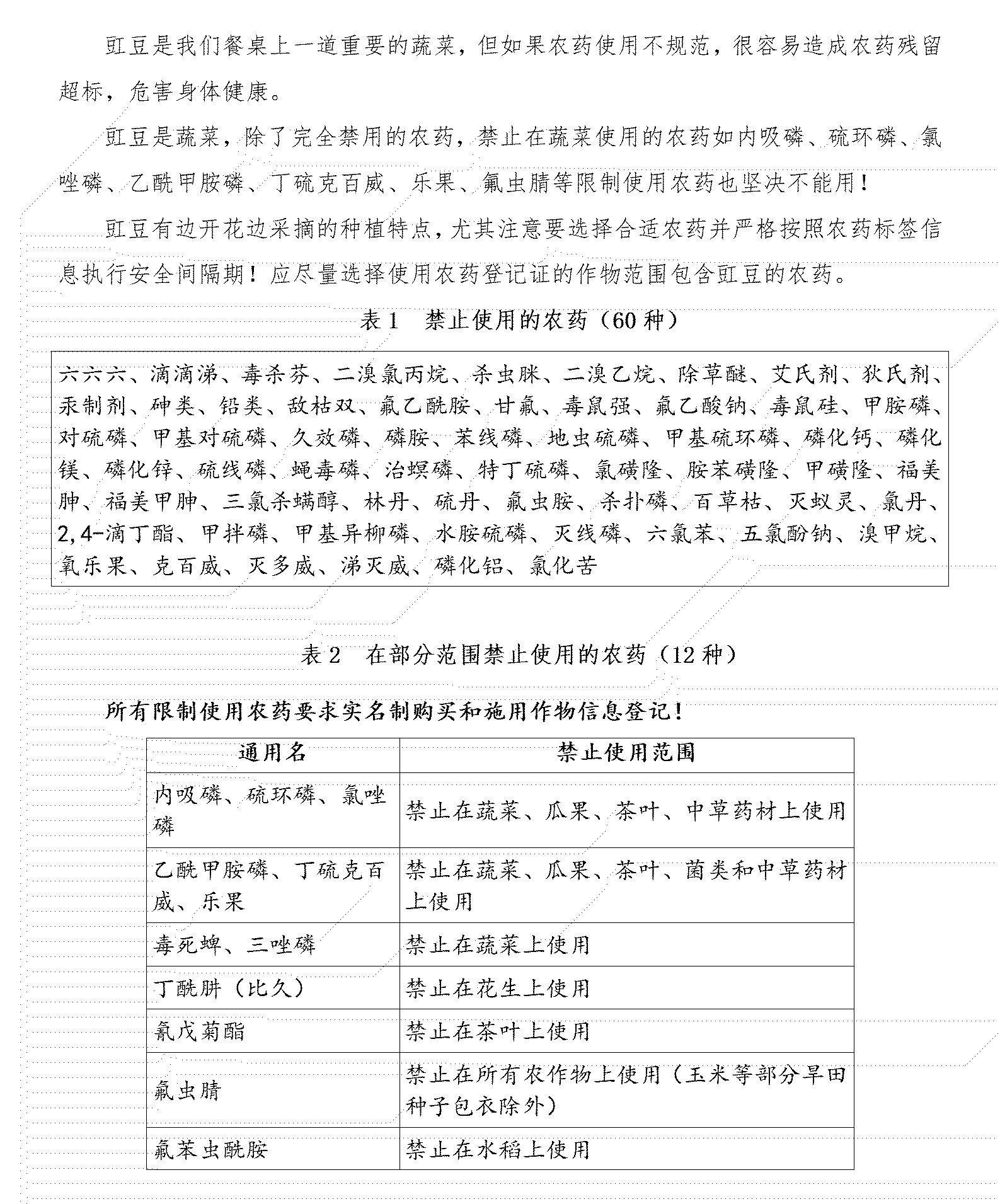
豇豆用药须知
发布时间 : 2025-05-13 12:08
来源 : 霞山区农业农村局
附件:
分享到: