首页 > 重点领域信息公开专栏 > 安全生产信息公开

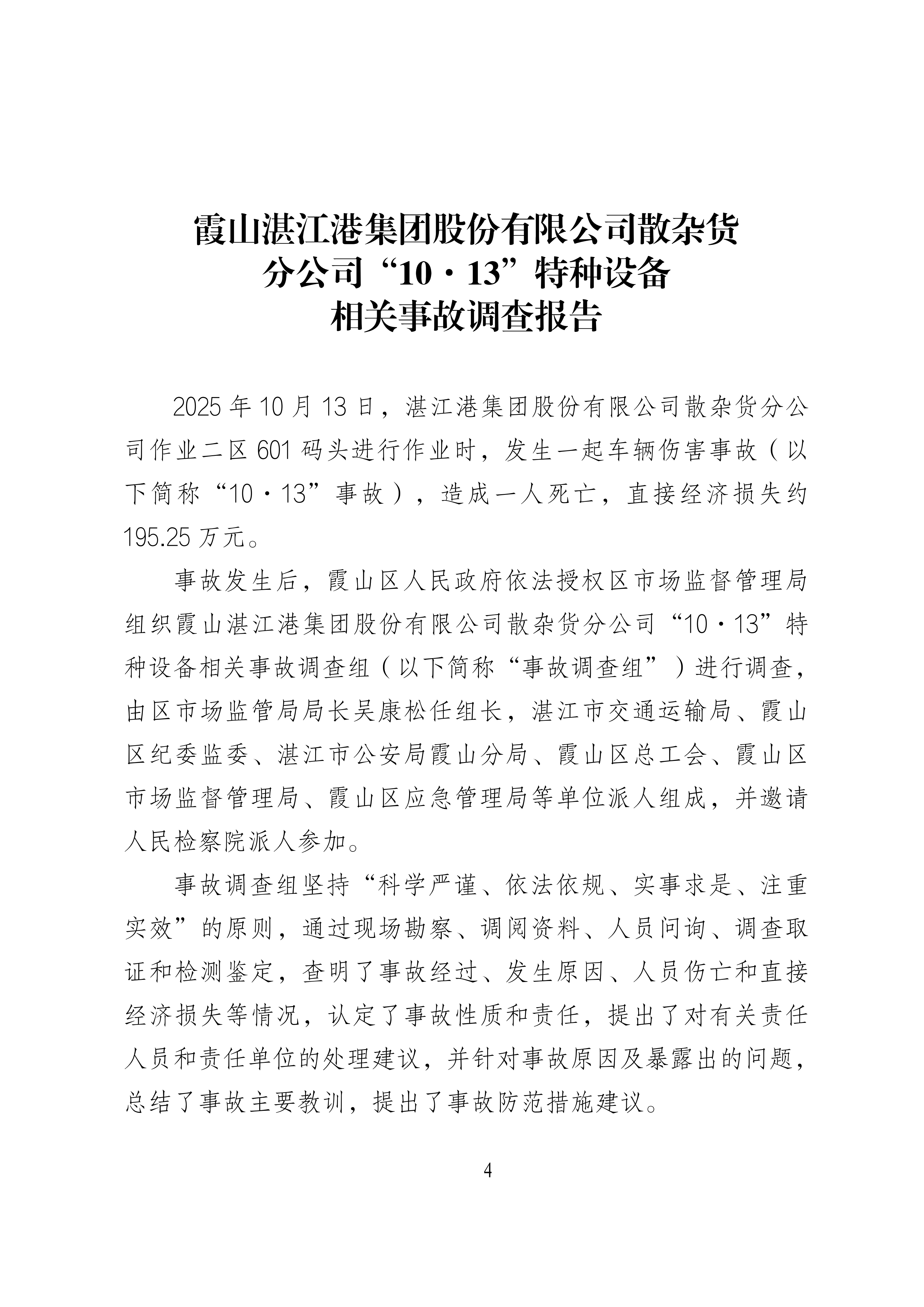
霞山湛江港集团股份有限公司散杂货分公司“10·13”特种设备相关事故调查报告

发布时间 : 2026-03-24 10:39来源 : 霞山区市场监督管理局

霞山湛江港集团股份有限公司散杂货分公司“10·13”特种设备相关事故调查报告(公示版)(1)_01.png霞山湛江港集团股份有限公司散杂货分公司“10·13”特种设备相关事故调查报告(公示版)(1)_02.png霞山湛江港集团股份有限公司散杂货分公司“10·13”特种设备相关事故调查报告(公示版)(1)_03.png霞山湛江港集团股份有限公司散杂货分公司“10·13”特种设备相关事故调查报告(公示版)(1)_04.png霞山湛江港集团股份有限公司散杂货分公司“10·13”特种设备相关事故调查报告(公示版)(1)_05.png霞山湛江港集团股份有限公司散杂货分公司“10·13”特种设备相关事故调查报告(公示版)(1)_06.png霞山湛江港集团股份有限公司散杂货分公司“10·13”特种设备相关事故调查报告(公示版)(1)_07.png霞山湛江港集团股份有限公司散杂货分公司“10·13”特种设备相关事故调查报告(公示版)(1)_08.png霞山湛江港集团股份有限公司散杂货分公司“10·13”特种设备相关事故调查报告(公示版)(1)_09.png霞山湛江港集团股份有限公司散杂货分公司“10·13”特种设备相关事故调查报告(公示版)(1)_10.png霞山湛江港集团股份有限公司散杂货分公司“10·13”特种设备相关事故调查报告(公示版)(1)_11.png霞山湛江港集团股份有限公司散杂货分公司“10·13”特种设备相关事故调查报告(公示版)(1)_12.png霞山湛江港集团股份有限公司散杂货分公司“10·13”特种设备相关事故调查报告(公示版)(1)_13.png霞山湛江港集团股份有限公司散杂货分公司“10·13”特种设备相关事故调查报告(公示版)(1)_14.png霞山湛江港集团股份有限公司散杂货分公司“10·13”特种设备相关事故调查报告(公示版)(1)_15.png霞山湛江港集团股份有限公司散杂货分公司“10·13”特种设备相关事故调查报告(公示版)(1)_16.png霞山湛江港集团股份有限公司散杂货分公司“10·13”特种设备相关事故调查报告(公示版)(1)_17.png霞山湛江港集团股份有限公司散杂货分公司“10·13”特种设备相关事故调查报告(公示版)(1)_18.png霞山湛江港集团股份有限公司散杂货分公司“10·13”特种设备相关事故调查报告(公示版)(1)_19.png霞山湛江港集团股份有限公司散杂货分公司“10·13”特种设备相关事故调查报告(公示版)(1)_20.png

附件: