湛江市霞山区人力资源和社会保障局
我的收藏
收藏
政府信息公开
搜索位置
标题
全文
排序方式
按时间
按相关度
规章
下载文字版
下载图片版
索引号:
11440803576433183N/2025-00119
分类:
发布机构:
湛江市霞山区人力资源和社会保障局
成文日期:
2025-03-27
名称:
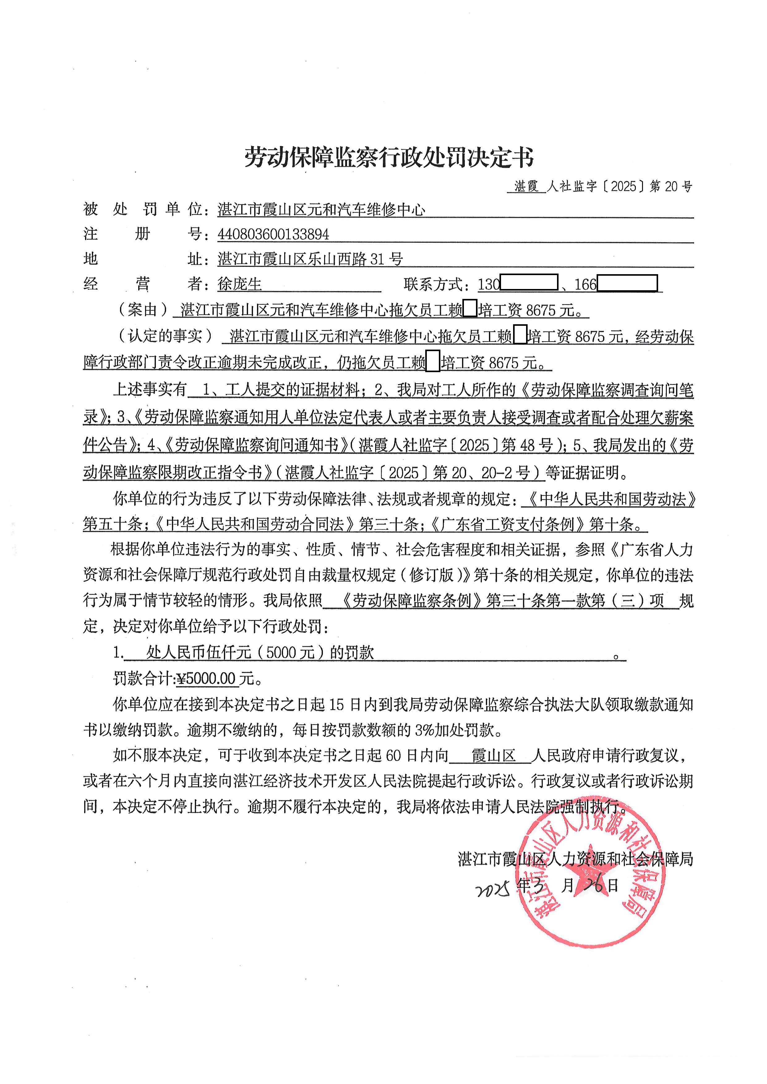
劳动保障监察行政处理决定书 劳动保障监察行政处罚决定书(湛霞人社监字〔2025〕第20号)
文号:
发布日期:
2025-03-27
主题词:
文件状态:
现行有效
劳动保障监察行政处理决定书 劳动保障监察行政处罚决定书(湛霞人社监字〔2025〕第20号)
发布日期:2025-03-27 浏览次数:
-