湛江市新冠肺炎防控指挥办
关于在全市范围内
进一步规范粤省事场所码设置的通告
今年以来,按照疫情防控工作有关要求,我市全面落实“粤康码·场所码”(以下简称“场所码”)在公共场所、经营场所的全覆盖,实现“应建尽建”“应扫尽扫”“逢进必扫”“逢扫必验”。在今年历次疫情期间,“场所码”在涉疫人群排查工作中发挥了重要作用。但在实际工作中,仍存在“场所码”设置区域不够细化、命名不规范、地址信息不准确等情况,在一定程度上影响了涉疫人员排查及流调工作。为更好发挥“场所码”作用,现进一步明确全市场所码设置要求,具体如下:
● 完善场所码信息
各场所管理员须进一步完善场所码信息,包括“所在区域、详细地址、场所类型、场所名称”等,确保信息完整和准确。
一是规范场所码命名。在设置场所码时,场所名称的命名必须与实际场所名称保持一致。公共场所名称必须使用公共场所真实名称,经营场所名称必须使用经营场所营业执照上的名称。
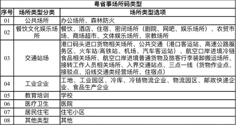
二是正确选择场所码类型。场所码类型分为8大类28小类,在设置场所码时,应优先选择符合自身场所的准确类型。场所码的类型选择如下表所示。

只有自身场所明确不属于上述27类场所时,才可以选择“其他类型”。
● 规范细化场所码设置
对于覆盖区域较大,存在多楼层多功能区的场所,场所码设置需要更加准确细化,以便能够区分出所在场所的不同区域。
(一)公共场所。如果区域内存在多个单位,应以具体单位分别设置场所码。
(二)餐饮文化娱乐场所、工业企业、教育培训等类型的场所。如果区域内存在多个单位,应以具体单位分别设置场所码,如果某一单位内存在不同地点的区域,也应分别设置场所码,场所码命名规则为“XX酒店XX分店”“XX农贸市场XX楼层”“XX公司XX厂区”“XX学校XX教学楼(点)”等。
(三)交通站场类场所。应按照站场不同功能区设置场所码,如“XX站XX候车区”“XX公交线路XX车”等等。
(四)医疗卫生类场所。应以每栋建筑物、门(急)诊科室、住院病区或是医技科室名称设置对应的场所码,如“XX医院门诊部”“XX医院住院部”“XX医院住院部XX号楼”“XX医院XX号楼XX科室”等。
(五)居民住宅类场所。应在住宅小区每个出入口分别设置场所码。如“XX小区南门入口”“XX小区XX期停车场XX号入口”等。
请全市各企事业单位、各经营场所遵照上述规定于10月10日之前完成场所码设置的修改工作。
特此通告。
湛江市新型冠状病毒肺炎
疫情防控指挥部办公室
2022年10月6日
1 场所码场所信息修改指引
各场所码管理员按如下流程操作,修改补充场所码相关信息。
1、管理员登陆粤康码→防疫工作台→公共场所人员健康情况采集→公共场所管理员 2、点击更多信息→点击修改信息→修改场所码信息 2 场所码管理员、检测员操作指引 01公共场所管理员、检测员端服务入口小程序码 公共场所管理员端小程序码 公共场所检测员端小程序码 02公共场所管理员端 、检测员端操作说明 公共场所管理员 公共场所管理员端界面 1、创建公共场所:公共场所管理员扫描小程序码 ,进入公共场所管理员端(请注意不要与组织机构管理员端混淆),填写所在区域、详细地址、场所类型、场所名称,确认后即可创建成功(一个场所只能绑定一个管理员,一个管理员也只能创建一个场所,管理员可同时绑定成为检测员)。 2、生成场所申报码:管理员完成公共场所创建后 ,进入 “我的场所”页面 ,可通过“复制号码”分享“场所申报码”给该场所的各公共场所检测员。 3、查看数据统计:公共场所管理员进入“我的场所”页面,点击“数据统计”,即可查看数据。 公共场所管理员查看数据统计界面 4、成员管理:公共场所管理员进入“成员管理”页面,可进行更换管理员、解绑检测员操作。 公共场所管理员成员管理界面 公共场所检测员 1、绑定公共场所:检测员扫描小程序码,通过输入公共场所管理员提供的“场所申报码”绑定场所 ( 一个场所可以绑多个检测员 ,一个检测员可以绑定多个场所) 。 公共场所检测员端-绑定公共场所界面 2、管理我的场所:进入“我的场所”页面 ,可选择场所进入检测页面 。点击“管理”进入场所管理页,支持新增绑定公共场所、解除绑定公共场所。 公共场所检测员端-管理我的场所界面 3、体温检测与登记:点击“扫描粤康码”扫描群众粤康码,会自动录入其脱敏的“姓名”和“手机号码” ,点击“查看 健康信息”可查看其最近一次个人健康申报记录。根据实际测量的体温结果,选择对应的体温区间 (正常、发热)并提交,将自动返回上一页,以便检测员继续为其他受检群众检测与登记。 公共场所检测员端-体温检测与登记界面 “体温正常快速打卡”功能:在群众被检测体温正常时,检测员无需扫码登记,可引导其用微信扫描快速打卡小程序码,即可快速打卡,默认体温正常。 对未持智能手机或操作智能手机有困难的老年人、未成年人、残疾人等群体,可引导其同行人代为出示粤康码或扫描其携带的“纸质粤康码”。粤康码提供了添加和管理家庭成员功能,以及切换家庭成员“粤康码”的入口 ,检测员可进行现场引导。 4、查看数据:公共场所检测员进入“体温检测”页面, 点击“数据统计”即可查看检测数据。 公共场所检测员端-我的信息界面 公共场所应用粤康码工作指引 1、仅查看粤康码但不扫码登记进入公共场所 场所检测员引导群众出示粤康码并视检粤康码信息,如遇未持智能手机或操作智能手机有困难的老年人、未成年人、残疾人等群体,可引导同行人代为出示其粤康码,或扫描群众出示的“纸质粤康码”了解其健康信息。 2、查看粤康码且扫码登记进入公共场所 1、群众扫码快速打卡模式 群众扫描场所检测员出示的体温正常快速打卡小程序码,快速打卡成功即可通行。检测员如遇未持智能手机或操作智能手机有困难的老年人、未成年人、残疾人等群体,按照“检测员扫群众粤康码”方式操作。 (1)确定场所管理员 小区、商场、酒店、餐厅、公园等场所的负责人可以自己成为场所管理员,也可以指定工作人员作为场所管理员创建场所。 (2)创建场所 场所管理员可通过粤省事防疫工作台点击“公共场所人员健康情况采集”,选择“公共场所管理员”进行场所创建,场所类型可选择住宅小区、餐饮、酒店住宿等类型,确定场所名称,生成场所申报码分发给检测员。 (3)绑定场所码成为场所检测员 在完成场所创建生成场所申报码之后,复制场所码给指定的检测员,小区、商场、酒店等场所,可以请保安人员成为体温检测员。 (4)场所出入口张贴快速打卡海报,引导群众打卡通行 场所管理员登录后进入体温检测页面,长按保存快速打卡小程序码,打印后贴于场所点出入口显著位置,引导群众扫码快速打卡通行。 (5)场所管理员可进行成员管理及查看数据 场所管理员可以更换人员担任,在成员管理页面上操作“更换绑定”即可;同时,对于不再担任检测员的人员,可以由管理员对其解除绑定。场所管理员可以在“ 我的场所”页面查看“数据统计”,包括发热人数、男女比例,年龄分析,每个时段的客流分析等,同时也可以查看检测员当日体温检测登记、累计登记体温检测数据 、当天检测的发热人员以及累计检测的发热人员。 2、检测员扫群众粤康码 当群众进入公共场所,场所检测员可通过扫描群众粤康码, 查看群众健康情况,录入群众体温测量结果。 (1)成为场所体温检测员 场所管理员指定场所体温检测员,通过绑定场所申报码成为场所体温检测员。 (2)扫描群众粤康码检测体温 检测员可以通过扫描群众出示的粤康码,扫码后可点击右上角“查看健康信息”查看受检人健康情况,也可以选择体温测量结果并提交 ,即可完成体温登记。 检测员如遇未持智能手机或操作智能手机有困难的老年人、 未成年人、残疾人等群体,可引导同行人代为出示其粤康码,或出示其“纸质粤康码”,由检测员扫码进行体温登记及查看健康情况。 (3)场所检测员可查看检测数据 检测员可查看当日体温检测的人数以及累计体温检测人数。 3、场所码使用介绍 问 什么是场所码? 答 场所码是微信小程序“粤省事”粤康码应用为方便市民出入公共场所生成的专属二维码,精确标识了场所地址位置、场所名称等信息,市民使用手机端微信扫一扫场所码,便可实现自动化登记并在手机上显示出地址场所、本人粤康码状态等信息,出示给检测人员核验后,即可快速通行。 问 粤康码和场所码有什么不同? 答 粤康码是全省统一的防疫健康码,凭绿码通行的凭证,实现了全国防疫健康信息的共享和联防联控。 场所码是粤康码的一个功能,主要用于公共场所的进出管理。通过对进出场所的人员进行场所码打卡,一是快速显示粤康码,方便限制红、黄码人员进入。二是在21天内记录场所打卡人员记录,在疫情暴发时将便于迅速流调,快速精准掌握密接、次密接等风险人员。 问 不配合扫场所码会有哪些责任? 答 各重点场所均要设置场所码,严格落实打卡进场要求。各镇街(园区)指挥部、各属事部门将通过明察暗访的方式,对本辖区、本行业各类场所设置场所码和扫码落实情况进行检查,发现未设置场所码、未落实扫码进场的,立即停止人员进场并责令整改。市指挥办督查督办组将不定期对各类场所主体设置场所码和扫码落实情况进行督查督导。相关执法部门将加大对各类场所主体落实疫情防控措施的执法检查力度,对因未落实应用场所码工作造成疫情传播影响的,将依法依规进行处理。 4、关于场所码相关答疑 问 老幼群体和特殊群体如何进行打卡? 答 对长者、学生、儿童、残疾人等不便使用智能手机的特殊群体,可采取同行人代为出示粤康码、公共场所检测员扫群众粤康码(包括纸质粤康码、粤康码截图)等方式进行登记管理。 问 扫描场所码以后还需要查验健康码和行程卡吗? 答 市民扫描场所码以后,不必重复出示健康码;可按照场所需要点击扫码页面下发的防疫行程卡,出示行程卡。 问 粤康码和场所码有什么不同? 答 场所码通行效率快,操作步骤少,市民仅需使用手机微信“扫一扫”主动打卡,便可快速显示出地址场所、本人粤康码状态等信息。场所码会自动记录同一场所内打卡人员记录,结合疫情防控需要,可快速、精准掌握密接、次密接等风险人员。










粤公网安备44080302000063号
