网站首页
当前:首页 > 长者助手关爱版 > 公示公告
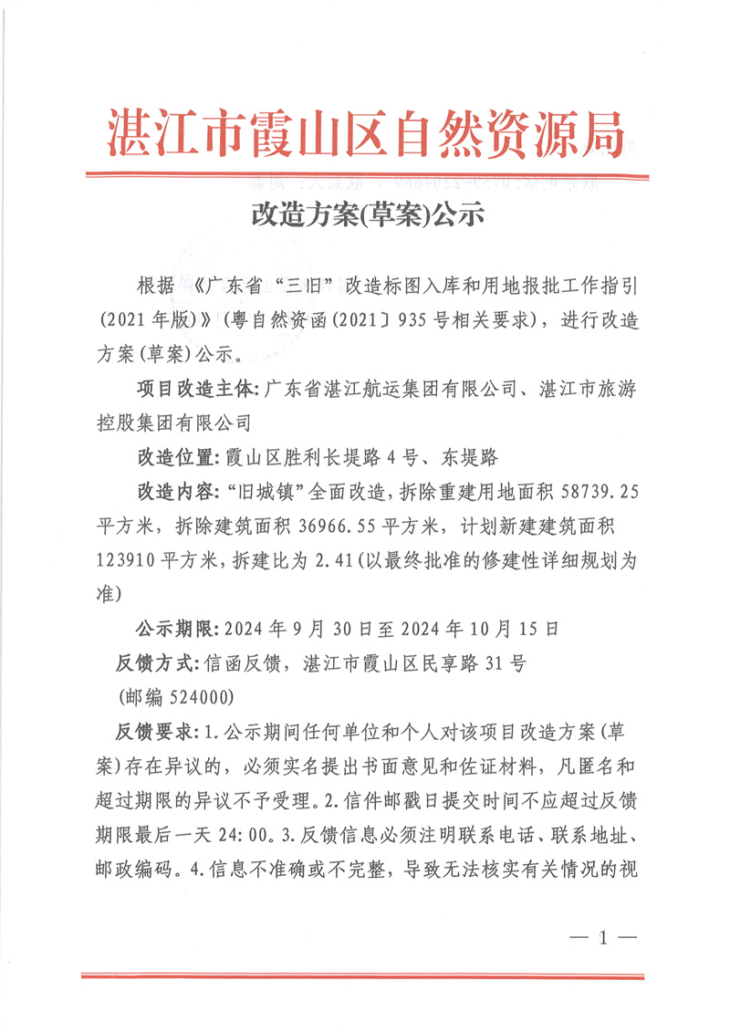
中国海鲜美食之都产业综合体项目“三旧”改造方案(草案)公示
发布时间:2024-09-30 22:21   来源:霞山区自然资源局

1.jpg2.jpg3.jpg4.jpg5.jpg6.jpg7.jpg8.jpg9.jpg

【打印本页】
【关闭页面】